観点:FRAXはなぜステーブルコインのストーリーにおいて最高の投資ターゲットなのか?

PANews
FRAX5.23%

By カイル, クリプトインフルエンサー

コンパイル:Felix、PANews

注:暗号化 KOL Kyle 現在 FRAX を保有しています;この記事は Kyle の個人的な見解を表しており、PANews の見解を代表するものではありません。

ポイント:

  • 時価総額 2.76 億ドル / 流通時価総額 3.04 億ドル;Frax は、安定したコインに対する賭けのための素晴らしい非対称な機会を提供しており、今後登場する《GENIUS 法案》に伴い、Frax はアメリカの法律に適合した最初の支払い型安定コインの一つになることを目指しています。
  • 創業者 Sam Kazemian はアメリカのステーブルコイン法案の起草に参加しており、FRAXは規制面で一定の適合性を持っています。
  • 非対称レイアウト:規制環境の追い風 + 製品-市場-規制の適合 + 過小評価されたトークン(批判されている)
  • FRAXは垂直統合されたステーブルコインスタックになりました:frxUSD(ステーブルコイン)、FraxNet(銀行インターフェース)、Fraxtal(L2実行層)
  • frxUSD は完全に米国債と現金によって支えられています
  • トークン再編成:FXSはFRAXに改名され、現在はガス、ガバナンス、焼却、ステーキングトークンである;旧版のfraxドルは使用停止となり、現在はfrxUSDである
  • 評価が過小評価されている:同類プロジェクトである Ethena(610 億ドル)と比較して、約 3.04 億ドルの流通時価総額であり、安定通貨の物語の中で最良の流動性トークンエクスポージャーである——USDC/USDT はトークンがない(プライベート企業)、Maker/Curve は十分に直接的ではない
  • 現実世界との統合がオンラインになりました:ブラックロック/Superstateを通じて提供されるホスティングサービスで、パートナーにはStripeとBridgeが含まれています。

まず明らかな問題について話しましょう。人々が FRAX を聞いたときの最初の反応はためらいです——通常はそれが過度に複雑で、「多くのことをしようとしている」からか、または以前に FRAX を取引した経験がひどかったからです。

この記事を読む前に、FRAXに対する過去の偏見を完全に捨て去り、できるだけオープンな心で接していただけますようお願い申し上げます。これが初めての理解であるかのように振る舞ってください——Frax全体は完全に変わり、全く異なるアプリケーションになっています。その転換は重要であり、以前の方向性を根本的に変えました。

1. FRAXは、今後の安定コインの波を捉えることが期待されています。

ステーブルコインの物語は、すべての暗号人が知っていて、巨大な潜在市場(TAM)を持っていることに同意しているものです。 それでも、GENIUS & STABLE法案(米国議会が導入した、ステーブルコインの立法を定義する2つの画期的な法案)について語る人はめったにいません。 なぜこれが起こっているのですか? なぜなら、政治は非常に難しいプロセスであり、障害だらけだからです。 人々は結果に対して低い期待を抱いており、それは些細なことであると信じています。 ほとんどの人はこれらの法案を重要だと考えていますが、その重要性についての基本的な理解が欠けています。 楽観的には、彼らはステーブルコイン法案がスムーズに通過することは良いことだと信じています。 悲観的には、彼らは多くの遅延を予想し、最終的にはうまくいかないでしょう。

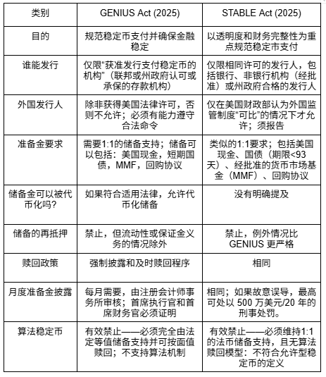
しかし、これらの法案はステーブルコインの未来を再構築するために重要です。以下はこれらの二つの法案の比較概要です:

! 意見:なぜFRAXはステーブルコインの物語に最適な投資対象なのですか?

この二つの法案には二つの非常に重要な内容があります:

まず、それらは法的な観点から支払い型ステーブルコインを定義しました。《GENIUS法案》は、法的規定に従ったデジタルドルを発行する支払い型ステーブルコイン(PS)発行者を正式に認め、アメリカや世界の金融システムの銀行間決済において銀行決済手段として使用されることを可能にします。

決済用ステーブルコインは最大の構造変化であり、イノベーションの競争の場を平準化し、ステーブルコインのスタートアップにとって数兆ドル規模の米国の銀行セクター全体に門戸を開くものです。 現在の2,000億ドルのステーブルコインの時価総額は、M1マネーサプライのわずか1%に相当します。 米国ステーブルコイン法により、初めて決済用ステーブルコインが合法的なM1デジタルドルとして設立されました。 つまり、グレートステーブルコインの時代が始まろうとしているのです。

第二に、この法案は重要であり、ステーブルコインの連邦標準規制の枠組みを作成し、さらに重要なことに、それは世界的なステーブルコイン発行の標準になります。 今日、ステーブルコインは法的にグレーゾーンにあり、米国では現在、ステーブルコインに対する実際の規制の枠組みはありません。 これにより、従来のプレーヤーはステーブルコインを真に統合することができず、既存の参加者が潜在能力を最大限に発揮することも困難になります。 この法案はそれをすべて変えるものであり、そのため、ステーブルコインの偉大な時代の鐘を鳴らすものとなるでしょう。

現在、ワシントンD.C.には多くの暗号化関係者がこの画期的な法案の草案作成を手伝っています——FraxのSam Kazemiaもその一人です。

これはもはや単なる DeFi プロトコルではなく、関連する規制がまだ通過していない段階でコンプライアンスを考慮に入れた通貨機関です。Frax は現在、法律、機関、そして世界的に合法的に拡大する準備が整っています。

FRAX:世界のM1マネーをステーブルコインに導入する

次にFraxの現在の構築状況について話します。Fraxは単なるステーブルコインを作るだけでなく、TradFiとDeFiを統合した統一システムの完全な通貨システムを構築しています。その目標は、世界のM1通貨供給量を獲得することです。Fraxは、発行、収益、決済(現代の銀行システムの三大支柱)を含む垂直統合構造を構築することでこの目標を実現しています。この構造は三つの部分から成り立っています:

  1. frxUSD – 法定通貨
  2. FraxNet – 銀行
  3. Fraxtal – チャネル

! 意見:なぜFRAXはステーブルコインの物語に最適な投資対象なのですか?

1. frxUSD:法定通貨デジタルドル

frxUSDはFraxのフラッグシップステーブルコインであり、短期の米国債および現金同等物によって1:1で完全にサポートされたデジタルドルです。これはFraxの以前のステーブルコインとは完全に異なることに注意が必要です——frxUSDは《GENIUS法案》の要件を満たすことを目的としており、支払い型のステーブルコインとなることを目指しています(これがSamがワシントンで多くの時間を費やしている理由でもあります)。

frxUSDは、ブラックロックとスーパーステート(BUIDLおよびUStb)を通じて保管されている現金と短期国債によって完全に裏付けられています。 frxUSDは、不換紙幣の特徴、コンプライアンスに準拠した準備金体系、および制度的統合を備えた、米国で最初の支払いベースのステーブルコインになることに取り組んでいます。

2. FraxNet:銀行

もし frxUSD が米ドルであるなら、FraxNet は銀行のインターフェースです。FraxNet は基本的に安定した通貨の銀行アプリケーションであり、完全に KYC 認証を受け、保管のコンプライアンス要件を満たしていますが、ネイティブにブロックチェーン上にあります。想像してみてください、あなたのアカウントにログインして、ゴールドマンサックスのマネーマーケットファンドの保有状況を確認し、それを使って frxUSD を鋳造し、その収益をリアルタイムであなたの Fraxtal アドレスに流し戻します。

ここでの目標は単純です:従来のマネーマーケットファンド(MMF)のすべてのUSDをオンチェーンの相互運用可能なUSDに変換することです。 FraxはStripeおよびBridgeと提携してこれを実現しましたが、Stripeが最近ステーブルコインの統合を発表したことを考えると、これは驚くことではありません。

これがFraxの興奮するポイントです——現実世界の資産に連動したステーブルコインで、万億ドルの潜在市場をターゲットにしています。

3. Fraxtal:安定したコインビジネスの実行層

最後に、Fraxtalのネイティブチェーンについて話しましょう。 frxUSDは、Fraxtalでネイティブに発行、転送、決済されます。 FraxtalはOptimism Bedrockのハードフォークであり、CircleのCCTPのようなネイティブブリッジ機能を持ち、アカウント単位としてfrxUSDに最適化されています。

Fraxtal は FRAX(以前は FXS と呼ばれていた)をガス トークンとして使用しています。これは、Fraxtal 上に構築されたすべてのアプリケーション、FraxLend から FraxSwap、さらには Frax Name Service まで、FRAX が必要であることを意味します。さらに、これらのアプリケーションが生成する手数料は、直接 FRAX の購入と焼却に使用されます。

FRAX は、去中心化安定通貨としての古いアイデンティティを脱却した可能性があります。その代わりに、FRAX は以下を含む完全なスタック通貨システムを構築しています:

  • frxUSD は合法的でコンプライアンスのあるステーブルコインです
  • FraxNet は機関ブリッジとユーザーの入り口層です
  • Fraxtalはグローバル実行レイヤーです

これはキャッシュフロー、実用性、そして成長の融合です。そして最も興奮すべきことは、Samが規制要件に適合させるために費やした努力です。現在、他にどのような分散型ステーブルコインの発行者もこの合規性、透明性、そして合法性の道を歩んでいません。

今、すべての人がステーブルコインに注目している中で、次の大規模な採用の波(本物の、1兆ドル規模に達する波)は、法的義務を遵守する必要がある機関や消費者から生まれるでしょう。彼らは償還権を必要としています。彼らは明確なルールを必要としています。彼らは取締役会の会議室に入って「はい、これはアメリカの法律に適合しています」と言える必要があります。

これが製品、市場、規制が相互に適合していることを示しています。

2. FRAXのリファクタリング

次に、FRAXが最近経験したいくつかの微細な変更について話しましょう。これらの変更は、プロトコルにさらなる助力をもたらしました。この部分では、FIP-428で行われた変更について主に紹介します。

! 意見:なぜFRAXはステーブルコインの物語に最適な投資対象なのですか?

簡単に言うと:

  • 旧版 Frax ステーブルコインは廃止され、現在は Legacy Frax Dollar に改名されました。新しいステーブルコインは frxUSD という名前です。
  • FXSはFRAXにリブランドされました - プロトコル全体を表すコアアセットは1つだけです。 ※veFXSはveFRAXに、wFXSはwFRAXに改名など
  • ただし、取引所がこの変化をサポートするために努力しているため、この変化には時間がかかる。 ※FRAXはfrxETHに代わるFraxtal’s Gasとなります。 現在、すべてのオンチェーンインタラクションはFRAXをガスとして使用します。 また、最終的にはFRAXによるバリデーターステーキングをサポートする予定であり、これによりトークンの有用性が大幅に向上します。
  • 新しいトークンエコノミクス:テール発行計画——毎年8%発行し、毎年1%減少し、3%の下限に達するまで。発行は現在FXTLポイントを通じて配分されており、これはプロトコル行動に準拠する報酬ポイントシステムです。
  • Flox Capacitors を使用してコンバージョン率を向上させることができ、これには FRAX のステーキングが必要です。ここでの目的は非常に明確です:ロック、ステーキング、そしてエコシステムに積極的に参加する長期ユーザーに報酬を与えることです。
  • これはもはや FXS ダッシュボードが存在しないことを意味します——もはや利益追求のための LP マイニングは存在しません;TVL を維持するために大量にトークンを発行することもありません——すべては稼ぐことに依存します。
  • Frax はもはや賄賂ゲームではありません——今では、賄賂 + 採掘トークンではなく、通貨プレミアム、焼却、収益、実用性を得るための L1 トークンにより近くなっています——これにより FRAX は再評価の資格を得ました。
  • sfrxUSD は現在、利益を生み出すレイヤーです——それは frxUSD を支える基盤の国債から利益を得ています。

もちろん、他にもいくつかの重要なポイントがあります。FIP-428は素晴らしい提案で、エコシステム全体を唯一のトークンにバインドします:FRAX。Fraxシステムの各部分は現在トークンに戻っています;Fraxtalの手数料?FRAXを燃焼します。FXTLの発行?FRAXを保有し、ステーキングしているユーザーのみが得られます。将来のバリデータのステーキング?FRAXが必要です。ガバナンス?veFRAX。最も重要なのは、FRAXが現在L1トークンであることです。なぜなら、それはチェーン上のネイティブGasトークンだからです。

Fraxは基本的に、内部需要、効用、および消費メカニズムを備えた通貨サイクルを作成します。 個人的には、ここで重要なのは、これが単なるリブランディング以上のものであることを理解することです。 FRAXは、暗号空間で最も規制され、利回りを生み出す垂直統合型のドルスタックとして浮上しています。

3. すべての流動性トークンの中で、FRAXは最適な選択です。

最後に、その利点について話しましょう。 ご存知のように、ステーブルコインは暗号空間で最も人気のある製品であり、最大のアドレス可能な市場、つまり世界にサービスを提供しています。 ステーブルコインの物語は非常に明確ですが、この機会を活用するために投資できるトークンはほとんどありません。

個人的には、Fraxはステーブルコインの物語に賭けるのに最適な流動性トークンであり、大きなアップサイドがあると信じています。 「ノーススター」のアップグレードと銀行システム全体の構築に加えて、Fraxはステーブルコインのバリューチェーンで最高の位置にいます。

理由は単純で、発行体は、DEX、レンディングマーケットプレイス、決済アプリなど、他のプレーヤーと比較して経済の最大のシェアを獲得しています。 流通をコントロールすることは、利益を最大化する大きなバリュードライバーであり、流通チャネルをマスターした者が勝利を収めるのです。

これが投資の観点からUSDC/USDTが今日の市場で最も人気のある製品である理由です——残念ながらそれらにはトークンがありません。他の流動性トークンとの比較表を以下に示します。これがFraxが今日の安定通貨の理念を代表する流動性市場での最良のトークンである理由です:

! 意見:なぜFRAXはステーブルコインの物語に最適な投資対象なのですか?

一方で、FRAXはほぼ完全に希薄化されており、5月10日現在の時価総額は2.76億ドル、完全希薄化評価(FDV)は3.04億ドルです。これは、BridgeおよびStripeと提携関係を築いたトークンであり、時価総額は5億ドル未満です。

次に、FRAXの評価が低いというのは事実です。冒頭で述べたように、このプロジェクトを人に紹介すると、彼らは皆、ある程度の軽蔑を示します。しかし、皆が間違っていました——このようなグラフを見て、私は全く驚きません。これが購入の理由です——現在の価格ポイントでは、これは巨大な上昇ポテンシャルを持つ非対称投資です;もしサムが実行できれば(今のところ彼は確かにそうしており、すべてのこれらの巨頭と提携を結んでいます)、成長は明らかです。

4. 取引リスク

上昇の余地について話したので、次はリスクについて話しましょう。実際、ここでのリスクは非常にシンプルです:

1. ステーブルコイン法案が延期され、通過せず、FRAX に影響を与える変更が発生

実際、これは起こっています-ほんの数日前、法案は米国上院を通過できませんでした。 しかし、過去数ヶ月間、これらの人々と一緒に働いてきたサムの言葉を引用すると、サムは「人々が言うほど深刻ではありません。 私たちは、7月下旬に議会が8月に閉会する前に、それが可決されるとは思っていませんでした。 これは政治プロセスの一部であり、予想より3カ月早く採択することはできない。 私は楽観主義者ですが、それほど楽観的ではありません。 すべてはまだ順調に進んでおり、7月には通過する見込みで、それは常に私の期待でした。」

7月は重要な月になりますので、その時までにまだ通過していない場合は、心配し始めてください。しかし、それまでは心の平穏を保ちましょう。

2. なぜ『GENIUS法案』について多くの議論がありながら、『STABLE法案』についてはあまり触れられないのか?もし『STABLE法案』が通過した場合、どうなるのか?

同様に、Samの言葉によれば、状況はそうではない——これら二つの法案は、それぞれの議院で通過する可能性があり、その後、調整期間があり、その期間に妥協案が策定され、大統領の署名に提出されることになる。最終草案は「GENIUS法案」に近いものである可能性が高く、「STABLE法案」ではなく、それが重要な点である。

3. 最悪のシナリオは何ですか?

両方の法案は通過できなかった——この状況は重大な災害が発生した場合にのみ起こるだろう、例えば世界的な金融崩壊が起こるとき、その時には各方面の努力が完全に棚上げされる。

しかし、状況は法案自体だけに完全に依存しているわけではありません——Fraxはプロトコルの改善において大きな影響力を示しており、私はこれは彼らに賭ける十分な理由だと思います。

4. 約束を果たせなかった

SamがワシントンD.C.で創業者の役割を全力で果たしていることを考慮すると、この状況が発生する可能性は極めて低い。

まとめ

FRAXは、2022年の「ハーフ」(半分サポートされている、半分サポートされていない)アルゴリズムステーブルコインではなくなりました。 それは、規制の明確さ、制度的相乗効果、および垂直統合を中心に構築されたフルスタックの通貨システムに進化しました。 創設者は、ワシントンDCの政策立案者を支援しています。 このステーブルコインは米国財務省に裏打ちされており、金融機関によってエスクローに保管されています。 トークンは、ガス、ガバナンス、燃焼メカニズムなどとして使用され、真の有用性を獲得しています。

現在、暗号化分野で最も純粋なステーブルコインの賭け——そしてこのような機会はあまりありません。一枚の取引価格が16ドル未満のトークンが、暗号化分野で最大の潜在市場であるドル自体に直接リンクしています。FRAXの未来に期待しています。

関連記事:ステーブルコイン市場の最新動向:USDTの時価総額が初めて1500億ドルを突破し、金融とテクノロジーの巨人たちが激しく競争し、TetherとCircleが「堀」を強化している。

原文表示
免責事項:このページの情報は第三者から提供される場合があり、Gateの見解または意見を代表するものではありません。このページに表示される内容は参考情報のみであり、いかなる金融、投資、または法律上の助言を構成するものではありません。Gateは情報の正確性または完全性を保証せず、当該情報の利用に起因するいかなる損失についても責任を負いません。仮想資産への投資は高いリスクを伴い、大きな価格変動の影響を受けます。投資元本の全額を失う可能性があります。関連するリスクを十分に理解したうえで、ご自身の財務状況およびリスク許容度に基づき慎重に判断してください。詳細は免責事項をご参照ください。
コメント
0/400
コメントなし