加密 x AI 炒作机会解码:在两个「不可能三角」里,寻找重叠地带

AI- 区块链协同矩阵将成为评估项目的重要工具,能够有效帮助决策者区分真正具有影响力的创新与无意义的噪声。

**撰文:**Swayam

编译:深潮 TechFlow

人工智能 (AI) 的快速发展,使少数大型科技公司掌握了前所未有的计算能力、数据资源和算法技术。然而,随着 AI 系统逐渐融入我们的社会,有关可访问性、透明性和控制权的问题,已成为技术和政策讨论的核心议题。在这样的背景下,区块链技术与 AI 的结合为我们提供了一种值得探索的替代路径——一种可能重新定义 AI 系统开发、部署、扩展和治理的新方式。

我们并不是要完全颠覆现有的 AI 基础设施,而是希望通过分析,探讨在某些具体用例中,去中心化方法可能带来的独特优势。同时,我们也承认在某些情境下,传统的中心化系统可能仍然是更实际的选择。

以下几个关键问题引导了我们的研究:

  • 去中心化系统的核心特性(如透明性、抗审查性)是否能够与现代 AI 系统的需求(如高效性、可扩展性)相辅相成,还是会产生矛盾?
  • 在 AI 开发的各个环节——从数据收集到模型训练再到推理——区块链技术能够在哪些方面提供实质性的改进?
  • 在去中心化 AI 系统的设计中,不同环节会面临哪些技术和经济上的权衡?

AI 技术堆栈中的当前限制

Epoch AI 团队在分析当前 AI 技术堆栈的限制方面做出了重要贡献。他们的研究详细阐述了到 2030 年,AI 训练计算能力扩展可能面临的主要瓶颈,并使用每秒浮点运算次数 (Floating Point Operations per Second, FLoPs) 作为衡量计算性能的核心指标。

研究表明,AI 训练计算的扩展可能受到多种因素的限制,包括电力供应不足、芯片制造技术的瓶颈、数据稀缺性以及网络延迟问题。这些因素各自为可实现的计算能力设定了不同的上限,其中延迟问题被认为是最难突破的理论极限。

该图表强调了硬件、能源效率、解锁边缘设备上捕获的数据以及网络方面的进步的必要性,以支持未来人工智能的增长。

电力限制 ( 性能 ):

  • 扩展电力基础设施的可行性(2030 年预测): 预计到 2030 年,数据中心园区的容量有望达到 1 至 5 吉瓦 (GW)。然而,这一增长需要依赖对电力基础设施的大规模投资,同时还需克服可能存在的后勤和监管障碍。
  • 受能源供应和电力基础设施的限制,预计全球计算能力的扩展上限可能达到当前水平的 10,000 倍。

芯片生产能力 ( 可验证性 ):

  • 当前,用于支持高级计算的芯片(如 NVIDIA H100、Google TPU v5)的生产受限于封装技术(如 TSMC 的 CoWoS 技术)。这种限制直接影响了可验证计算的可用性和扩展性。
  • 芯片制造和供应链的瓶颈是主要障碍,但仍可能实现计算能力高达 50,000 倍的增长。
  • 此外,先进芯片在边缘设备上启用安全隔离区或可信执行环境 (Trusted ution Environments, TEEs) 至关重要。这些技术不仅能够验证计算结果,还能在计算过程中保护敏感数据的隐私。

数据稀缺性 ( 隐私 ):

延迟壁垒 ( 性能 ):

  • 模型训练中的固有延迟限制: 随着 AI 模型规模的不断扩大,由于计算过程的顺序性,单次前向传播和后向传播所需的时间显著增加。这种延迟是模型训练过程中无法绕过的根本限制,直接影响了训练速度。
  • 扩展批量大小的挑战: 为了缓解延迟问题,一种常见的方法是增加批量大小,使更多数据能够并行处理。然而,批量大小的扩展存在实际限制,例如内存容量不足,以及随着批量增大,模型收敛效果的边际收益递减。这些因素使得通过增加批量来抵消延迟变得更加困难。

基础

去中心化 AI 三角形

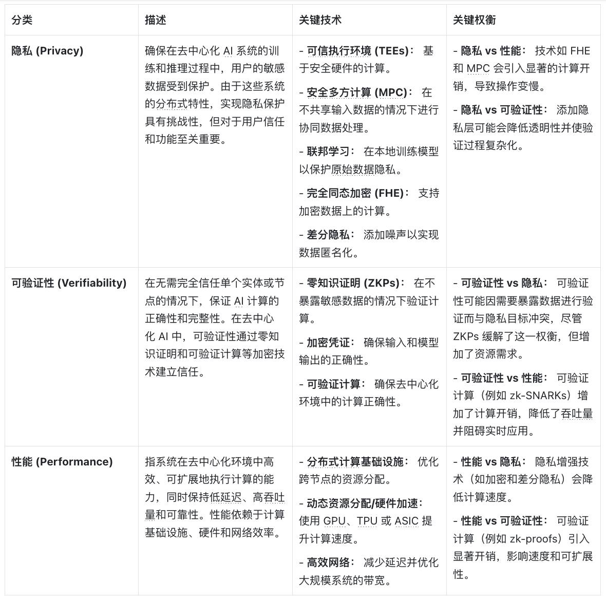
当前 AI 面临的多种限制(如数据稀缺性、计算能力瓶颈、延迟问题和芯片生产能力)共同构成了「去中心化 AI 三角形」。这一框架试图在隐私、可验证性和性能之间实现平衡。这三种属性是确保去中心化 AI 系统有效性、可信性和可扩展性的核心要素。

以下表格详细分析了隐私、可验证性和性能三者之间的关键权衡,深入探讨了各自的定义、实现技术及其面临的挑战:

  • 隐私: 在 AI 的训练和推理过程中,保护敏感数据至关重要。为此,使用了多种关键技术,包括可信执行环境 (TEEs)、多方计算 (MPC)、联邦学习、全同态加密 (FHE) 和差分隐私。这些技术虽然有效,但也带来了性能开销、透明度问题影响可验证性,以及可扩展性受限等挑战。
  • 可验证性: 为确保计算的正确性和完整性,采用了零知识证明 (ZKPs)、加密凭证和可验证计算等技术。然而,在隐私和性能与可验证性之间取得平衡,往往需要额外的资源和时间,这可能导致计算延迟。
  • 性能: 高效地执行 AI 计算并实现大规模应用,依赖于分布式计算基础设施、硬件加速和高效的网络连接。然而,采用隐私增强技术会导致计算速度变慢,而可验证计算也会增加额外的开销。

区块链三难困境:

区块链领域面临的核心挑战即三难困境,每个区块链系统都必须在以下三者之间进行权衡:

  • 去中心化:通过在多个独立节点上分布网络,防止任何单一实体对系统的控制。
  • 安全性:确保网络免受攻击并保持数据完整性,通常需要更多的验证和共识流程。
  • 可扩展性:快速且经济地处理大量交易,然而这通常意味着在去中心化(减少节点数量)或安全性(降低验证强度)上做出妥协。

例如,以太坊优先考虑去中心化和安全性,因此其交易处理速度相对较慢。关于区块链架构中这些权衡的深入理解,可以参考相关文献。

AI- 区块链协同分析矩阵 (3x3)

AI 和区块链的结合是一个复杂的权衡与机遇的过程。这个矩阵展示了这两种技术在何处可能产生摩擦、找到和谐的契合点,并有时会放大彼此的弱点。

协同矩阵的工作原理

协同强度反映了区块链和 AI 属性在特定领域中的兼容性和影响力。具体来说,它取决于两种技术如何共同应对挑战并提升彼此的功能。例如,在数据隐私方面,区块链的不可篡改性与 AI 的数据处理能力结合,可能带来新的解决方案。

协同矩阵的工作原理

示例 1:性能 + 去中心化(弱协同)

在去中心化网络中,例如比特币或以太坊,性能通常受到多种因素的制约。这些限制包括节点资源的波动性、高通信延迟、交易处理成本和共识机制的复杂性。对于需要低延迟和高吞吐量的 AI 应用(例如实时 AI 推理或大规模模型训练),这些网络难以提供足够的速度和计算可靠性,无法满足高性能的需求。

示例 2:隐私 + 去中心化(强协同)

隐私保护型 AI 技术(如联邦学习)能够充分利用区块链的去中心化特性,在保护用户数据的同时实现高效协作。例如, SoraChain AI 提供了一种解决方案,通过区块链支持的联邦学习,确保数据所有权不被剥夺。数据所有者可以在保留隐私的前提下,贡献高质量的数据用于模型训练,从而实现隐私与协作的双赢。

该矩阵的目标是帮助行业清晰地理解 AI 和区块链的交汇点,指导创新者和投资者优先考虑那些切实可行的方向,探索具有潜力的领域,同时避免陷入仅具投机意义的项目中。

AI- 区块链协同矩阵

协同矩阵的两条轴分别代表不同的属性:一条轴是去中心化 AI 系统的三大核心特性——可验证性、隐私和性能;另一条轴是区块链的三难困境——安全性、可扩展性和去中心化。当这些属性相互交汇时,会形成一系列协同效应,从高度契合到潜在冲突不一而足。

例如,当可验证性与安全性结合时(高协同),可以构建出强大的系统,用于证明 AI 计算的正确性和完整性。但当性能需求与去中心化发生冲突时(低协同),分布式系统的高开销会显著影响效率。此外,一些组合(如隐私与可扩展性)则处于中间地带,既有潜力又面临复杂的技术挑战。

为什么这很重要?

  • 战略指南针: 该矩阵为决策者、研究人员和开发者提供了明确的方向,帮助他们聚焦于高协同领域,例如通过联邦学习确保数据隐私,或利用去中心化计算实现可扩展的 AI 训练。
  • 聚焦有影响力的创新与资源分配: 理解协同强度的分布(如安全性 + 可验证性、隐私 + 去中心化),有助于利益相关者将资源集中在高价值的领域,避免浪费在弱协同或不切实际的整合上。
  • 引导生态系统的演进: 随着 AI 和区块链技术的不断发展,该矩阵可以作为动态工具,用于评估新兴项目,确保它们符合实际需求,而不是助长过度炒作的趋势。

以下表格按协同强度(从强到弱)总结了这些属性组合,并解释了它们在去中心化 AI 系统中的实际运作方式。同时,表格还提供了一些创新项目的案例,展示了这些组合在现实中的应用场景。通过该表格,读者可以更直观地了解区块链与 AI 技术的交汇点,识别出真正有影响力的领域,同时避开那些过度炒作或技术不可行的方向。

AI- 区块链协同矩阵:按协同强度分类 AI 和区块链技术的关键交汇点

结论

区块链与 AI 的结合蕴含着巨大的变革潜力,但未来的发展需要明确的方向和专注的努力。真正推动创新的项目,正在通过解决数据隐私、可扩展性和信任等关键挑战,塑造去中心化智能的未来。例如,联邦学习(隐私 + 去中心化)通过保护用户数据实现协作,分布式计算与训练(性能 + 可扩展性)提升了 AI 系统的效率,而 zkML(零知识机器学习,可验证性 + 安全性)则为 AI 计算的可信性提供了保障。

与此同时,我们也需要以审慎的态度看待这一领域。许多所谓的 AI 智能体实际上只是现有模型的简单包装,功能有限,与区块链的结合也缺乏深度。真正的突破将来自那些充分发挥区块链和 AI 各自优势,并致力于解决实际问题的项目,而非单纯追逐市场炒作的产品。

展望未来,AI- 区块链协同矩阵将成为评估项目的重要工具,能够有效帮助决策者区分真正具有影响力的创新与无意义的噪声。

未来十年,将属于那些能够结合区块链的高可靠性与 AI 的变革能力,来解决实际问题的项目。例如,节能型模型训练将显著降低 AI 系统的能源消耗;隐私保护型协作将为数据共享提供更安全的环境;而可扩展的 AI 治理将推动更大规模、更高效的智能系统落地。行业需要聚焦这些关键领域,才能真正开启去中心化智能的未来。

X-1.58%
此页面可能包含第三方内容,仅供参考(非陈述/保证),不应被视为 Gate 认可其观点表述,也不得被视为财务或专业建议。详见声明
  • 赞赏
  • 评论
  • 转发
  • 分享
评论
0/400
暂无评论
交易,随时随地
qrCode
扫码下载 Gate App
社群列表
简体中文
  • 简体中文
  • English
  • Tiếng Việt
  • 繁體中文
  • Español
  • Русский
  • Français (Afrique)
  • Português (Portugal)
  • Bahasa Indonesia
  • 日本語
  • بالعربية
  • Українська
  • Português (Brasil)