速览胖企鹅旗下的“消费者链” Abstract Chain

金色财经_
PENGU-1.76%
ETH0.34%

原文标题:What Is Abstract? The Consumer Crypto Blockchain From the Creators of Pudgy Penguins

原文作者:Decrypt

编译:海尔斯曼,ChainCatcher

只有少数 Web3 品牌能够像 NFT 系列Pudgy Penguins一样吸引如此多的主流消费者。

这就是为什么 Pudgy Penguins 的母公司 Igloo Inc. 有信心用其新的区块链 Abstract 复制其剧本,Abstract 是一个以太坊 Layer2,旨在成为消费者加密产品和应用程序的领先区块链。

在本文中,我们将探讨 Abstract 的“消费者加密”概念,以及它如何以及如何构建以将下一个十亿用户带上链。

什么是抽象?

Abstract 是一个建立在以太坊网络上的ZK-rollup和 layer2 区块链,旨在为以消费者为中心的应用程序和产品提供低交易费用和高可扩展性。

Abstract 的设计专门用于区别于大多数链所使用的通用架构,而是首先专注于通过特定的应用程序和协议(如游戏和社交平台)协调开发者和消费者的兴趣,然后向外向下转向流行的链上活动,如去中心化金融或DeFi和银行业务。

2mm0jJ1mVzhqJn7jVBtyeGAC83fyhZNfA32iJPHC.png

Abstract 与EVM 兼容,这意味着它可以运行为以太坊区块链设计和构建的应用程序。因此,大多数现有的基于以太坊的智能合约都可以轻松移植到 Abstract,使已构建应用程序的开发人员能够以最少的修改向 Abstract 的用户提供他们的产品。

什么是以“消费者为中心的加密”?

在一篇Abstract 博客中,Igloo Inc. 和 Pudgy Penguins 领导人 Luca Netz 解释了他的“消费者加密”((consumer crypto))概念,指的是“由区块链驱动的应用程序,为数十亿人的日常生活提供个人服务”。

换句话说,普通人在一天中最有可能使用的应用程序,比如游戏或社交平台。Netz 引用了 NFT 和数字收藏品市场 OpenSea 和meme 币和社交交易平台Pump.fun作为成功的消费者加密平台的两个例子。

其他流行的消费者加密应用包括赌场、预测市场和博彩网站。

Abstract 的团队及背景

Abstract 由 Pudgy Penguins NFT 项目的母公司 Igloo Inc 和 Cube Labs 共同构建,利用零知识(ZK)技术或加密证明,帮助以更安全、更私密的方式验证交易。

2024 年 6 月,该公司宣布收购未推出的、专注于 NFT 的二层网络 Frame 及其开发团队,以帮助构建 Abstract。

随后,该公司宣布筹集 1100 万美元,由 Founder’s Fund 领投,1kx 和 Fenbushi Capital 等其他 Web3 风险投资公司参与。

Abstract 有何特别之处?

Abstract 的目标是让普通人都能接入区块链,这已带来多项新发展,使其有别于其他区块链。

Abstract 钱包

Abstract 开发了自己的用于链上的全局钱包,利用账户抽象的新发展,允许用户创建不需要扩展或密码的钱包,也不需要支付 gas 费用。

Abstract 全球钱包利用密钥使用户无需电子邮件地址或复杂密码即可登录,使得没有强大技术背景的用户也可以更轻松地上手。

Abstract 团队的一个例子是,用户只需四次点击即可登录并创建 NFT,这比当今大多数链上场景所需的次数要少得多。

wzXfsvTp0zrcJBIdNA7qZHOxCPadpAYaqRCCR5UN.png

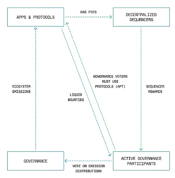
全景治理

Abstract 提出了全景治理,这是一种新型的治理设计,旨在更好地协调区块链上开发者和消费者的利益。

全景治理旨在积极激励治理参与和投票,同时直接奖励对区块链最有利的协议。

它通过与活跃选民分享费用并让他们决定哪些项目应该获得额外支持来实现这一点,从而形成一个让每个人通过共同努力而受益的循环。

M6euU767CtmrDhIsciB5Yq1hI2kegw8zkHX3sY5j.png

哪些应用程序将会出现在 Abstract 上?

蓬勃发展的 Abstract 生态系统包括游戏、交易平台、社交产品,这些产品承诺在 Abstract 主网上线时开放。下面我们列出了 Abstract 在发布时将提供的一些功能。

游戏

致力于在 Abstract 上开发的游戏包括 Prospect Sports 等幻想体育游戏和 RealGo 等现实生活 (IRL) 探索和寻宝游戏。其他游戏,如扑克与卡坦岛相结合的策略游戏 Duper 和放置类 RPG Onchain Heroes 也计划在 Abstract 上推出。

社交、IP 和 NFT

社交平台(如 Multiplier.fun)对经典赌场游戏进行了新的诠释,而 NFT 项目(如 Canna Sapiens)则致力于 Abstract。

其他希望将 Abstract 作为其家园的项目包括基于滑动的、类似 Tinder 的预测市场 Swipe 和代币启动板 Zoo.fun。

基础设施

Abstract 的基础设施将托管 Magic Eden 等成熟的 Web3 产品,这些产品将允许在主网启动后交易 Abstract NFT。流行的区块链分析套件 Dune Analytics 和用于链间互操作性的跨链消息传递平台 LayerZero 将在第一天为 Abstract 提供支持。

Abstract 什么时候上线?

目前 Abstract 仅通过测试网提供,但该团队已宣布计划于 2025 年 1 月推出 Abstract 主网。

免责声明:本页面信息可能来自第三方,不代表 Gate 的观点或意见。页面显示的内容仅供参考,不构成任何财务、投资或法律建议。Gate 对信息的准确性、完整性不作保证,对因使用本信息而产生的任何损失不承担责任。虚拟资产投资属高风险行为,价格波动剧烈,您可能损失全部投资本金。请充分了解相关风险,并根据自身财务状况和风险承受能力谨慎决策。具体内容详见声明
评论
0/400
ArtemisR0Kvip
· 2024-12-18 15:17
💪🫶🚀✌️😎👋🥳
回复0