Маск из когда-то «любимца Белого дома» превратился в «главного критика Трампа», и эта драматическая перемена раскрывает сложное переплетение современных власти, бизнеса и политики.
Автор: Оливер, Mars Finance
«Я видел, как он поднимался на высокое здание, видел, как он пировал с гостями, и видел, как его здание рушилось». Репертуар истории всегда как бы нечаянно облачается в парчовое одеяние новой эпохи и ставится заново. Когда мы смотрим на Илона Маска, кажущегося всемогущим «Железного человека» в Кремниевой долине, возникает сильное чувство дежавю. Когда-то он был еще и «помощником», на которого опирались некоторые политические силы, и он был «знаменитостью Белого дома», которая говорила и смеялась с ядром власти в центре внимания, а его слова и поступки, казалось, могли наделать шума в поле общественного мнения, и интерпретировались как ключевой сигнал, влияющий на направление течения. Тем не менее, мир похож на новую шахматную партию, и в мгновение ока эта влиятельная фигура в технологической индустрии повернула свое оружие и превратилась из завсегдатая в прошлом в «черного фаната номер один» с полной огневой мощью и острыми словами.
Этот драматический «ответный удар» — не только сцена личной вендетты, но и призма, отражающая сложное переплетение современной власти, бизнеса и политики. Трансформация Маска дает нам яркий «апокалипсис»: она раскрывает хрупкость и изменчивость влиятельных фигур в политическом водовороте, а также дает нам представление о схожих судьбоносных траекториях тех «сильных людей», которые выступают за перемены в истории. Если история действительно зеркало, то от резкого поворота Маска от «красного человека» к «черному пороху», какие нерушимые законы мы можем прочитать, и какие уроки можем извлечь, чтобы предупредить будущие поколения?
Глаз шторма: разрыв между Маском и Трампом — современная политическая «карма»?
Не зря Илона Маска сравнивают со злополучными переменчиками истории. 5-6 июня 2025 года разразившаяся между ним и президентом США Трампом захватывающая «словесная война» устроила против него современную версию «героя» и стал «изгоем», а также позволила наглядно увидеть траекторию технологического гиганта от «знаменитости Белого дома» до «чернокожего фаната номер один» и «судьбу», с которой он может столкнуться.
Когда-то отношения между Маском и Трампом тоже, казалось бы, имели гармоничный «период медового месяца». Маск когда-то был завсегдатаем Белого дома и участвовал в Совете экономических советников администрации Трампа, и его огромное влияние в мире технологий и бизнеса, несомненно, является силой, за которую любой политик хочет бороться. Однако этот хрупкий баланс был полностью нарушен с публичной атакой Маска на стремление администрации Трампа к «масштабному законопроекту о расходах» (так называемому «Большому красивому акту»).
!
Этот публичный разрыв, полный взаимных обвинений, переплетений интересов, разоблачений «черного материала» и даже политических угроз, полностью оттолкнул Маска от возможного «отца кампании» и «знаменитости Белого дома» на противоположную сторону власти, и стал настоящим «черным фанатом номер один» и «бельмом на глазу». Его самоописание того, что «сделал» Трамп, резко и иронично контрастирует с «концом», когда ему угрожают расторгнуть контракт и обвиняют в том, что он «сходит с ума из-за собственных интересов», и это также дает старт нашей следующей дискуссии.
Цена перемен: почему «первопроходцы» часто «погибают первыми»?
Современная политическая драма между Маском и Трампом – не единичный случай. На протяжении всей истории те «первопроходцы», которые пытались ускорить колесо времени, часто наслаждались коротким периодом славы, прежде чем быстро упасть в пропасть судьбы. Причина этого в том, что изменения сами по себе несут в себе огромные риски и глубокие противоречия.
Во-первых, перемены неизбежно будут встречены бешеной реакцией со стороны корыстных интересов. В любой устойчивой социальной структуре существует переплетенная сеть интересов. Будь то бюрократы у власти, власть имущие, монополизирующие ресурсы, или традиционные держатели дискурса, они давно привыкли к старым правилам игры и извлекают из них выгоду. Появление проводников перемен подобно валуну, брошенному в спокойное озеро, разрушающему их комфорт и привилегии. Новый порядок еще не полностью установлен, но ответная реакция старых сил уже последовала.
Во-вторых, инертность и страх людей также являются серьезными препятствиями на пути к переменам. В человеческой природе присутствует естественный страх перед неизвестным и зависимость от привычек. Даже если старая система полна недостатков, люди могут не захотеть легко ее менять, потому что привыкли к такому состоянию «варки лягушек в теплой воде». Начальный этап радикальных реформ неизбежно сопровождается трудовыми муками и хаосом, а корректировка темпа жизни и неопределенность будущего сами по себе являются испытанием. В настоящее время, если старые силы продолжат разжигать демагогию, сомнения и недовольство народа могут слиться в бурное подводное течение, выдвинув реформаторов на передний план.
Более того, характер и манера действий самих проводников перемен часто выступают в качестве катализатора, ускоряющего их трагедию. Творцы перемен, которые могут двигать ход истории, часто угловаты, закалены как скала и даже окрашены почти параноидальным идеализмом. Эта черта характера является бесценной движущей силой, когда дело доходит до начала карьеры и выхода из тупика; Однако, как только реформа войдет в глубоководную область, где необходимо достичь консенсуса, такого рода бескомпромиссная жесткость легко затруднит ей наживать врагов со всех сторон в сложной политической игре и погрузит ее в изоляцию. Их решительность может быть искажена в «произвол» в глазах оппонентов; Их предусмотрительность может показаться слишком иллюзорной в глазах широкой публики, и они стали «мечтами дураков».
Эхо истории: те пионеры, которые «превосходили своего хозяина» или «не добились успеха в походе»
Эта медная зеркала истории четко отражает извилистый путь реформ и судьбы их предшественников. Те, кто когда-либо пытался изменить ход событий и восстановить порядок в стране, могут похвастаться лишь немногими успешными случаями, когда они смогли уйти с успехом и наслаждаться старостью, в то время как большинство из них умерло, не достигнув своих амбициозных целей, оставляя потомкам бесконечные вздохи и сожаления.
Шан Ян: впрыснул мощный стимул в государство Цинь, но сам предопределил себе место казни.
Когда дело доходит до Шан Ина, он, несомненно, является железным кулаком представителя легистской школы в период Воюющих царств. С твердой верой в то, что «если мир не будет управляться сообща, в стране будет царить беззаконие», он вошел в западное государство Цинь, подружился с амбициозным Цинь Сяогуном и провел реформу, которая коренным образом изменила ход китайской истории. Отказываясь от колодцев, открывая поля, вознаграждая за пахоту и войну, унифицируя меры и веса, внедряя систему уездов, а также строгие законы и правила - Шан Ин своими холодными и эффективными методами превратил некогда слабое государство Цинь в западном углу в высокоскоростную военную машину, заложив нерушимую основу для объединения мира Цинь в будущем.
Однако реформы династии Шан были проведены ценой яростных нападок на привилегии старой аристократии и подрыва традиционной социальной структуры. Он заменил лорда воротами с военными заслугами, так что простой народ также поднялся по служебной лестнице, что, несомненно, затронуло коренные интересы патриархальной аристократии. Несмотря на то, что принятый им закон о суровых наказаниях повысил эффективность национального управления в краткосрочной перспективе, он также попал в список «подлых и недобрых» из-за своей жестокости. Даже если князь нарушал закон, он также наказывал своего учителя, что демонстрировало величие закона, но и закладывало почву для будущих трагедий.
После того как сыновняя почтительность герцога Цинь ушла из жизни и на трон взошел наследный принц (т.е. король Цинь Хуэйвэнь), интересы которого были ущемлены новым законом, старые аристократические войска отбивались как прилив, фабрикуя обвинения и обвиняя Шана в мятеже. Шан Ин попытался бежать, но по иронии судьбы был загнан в угол своим собственным указом о том, что «никому не разрешено оставаться», и в конце концов был арестован, подвергнут пыткам во время разбиения автомобиля, и его семья также была вовлечена в это. Главный инженер, разработавший план подъема государства Цинь, в конце концов был ранен лезвием системы, созданной им самим, и его судьба заставила задуматься.
Ван Анши: реформы Ао Сянгуна для укрепления государства и историческое разочарование
Ван Аньши из династии Северная Сун был еще одним злополучным реформаторским гигантом, который лелеял идеал помощи миру. Столкнувшись с затруднительным положением «бедности и слабости» в династии Великая Сун, с необычайным мужеством «небес недостаточно, чтобы бояться, предков недостаточно, чтобы бояться, и слов людей недостаточно, чтобы быть сочувствующими», при поддержке Сун Шэньцзуна он осуществил «реформу Синин», направленную на обогащение страны и укрепление армии. Закон о рассаде, закон о вербовке, закон о городе и закон о защите брони… Ряд реформаторских мер затронул все аспекты политики, экономики, армии и культуры страны.
Объективно говоря, многие реформаторские меры Ван Аньши, их первоначальные намерения и идеи имели значительное прогрессивное значение в то время и даже в глазах последующих поколений. Он пытался регулировать экономический порядок с помощью силы государства, сдерживать слияние сильных и могущественных, увеличивать бюджетные доходы и укреплять национальную оборону. Тем не менее, часто существует огромный разрыв между идеалами и реальностью. Во-первых, реформа затронула коренные интересы консервативной научной группы в лице Сыма Гуана, который считал, что новый закон «тревожит народ», «накапливает богатство» и «нарушает наследственной строй». Во-вторых, в процессе реализации некоторых хороших политик из-за неправильного найма персонала или неправильного толкования со стороны местных чиновников произошли отклонения, которые увеличили нагрузку на некоторых людей и привели к тому, что реформа потеряла широкую общественную поддержку. В-третьих, сам Ван Аньши обладает прямолинейным характером и даже некоторым упрямством, и ему часто трудно придерживаться других мнений, что приводит к его растущей изоляции над двором. В конце концов, со смертью Сун Шэньцзуна, новый закон был почти полностью отвергнут, и Ван Аньши мог оказаться только в депрессии и одиночестве с неоплаченными амбициями.
На протяжении всей истории таких случаев было предостаточно. У Ци, известный полководец периода Воюющих царств, осуществил изменения в государстве Чу, сделав государство Чу когда-то доминирующим, но из-за того, что он нарушил интересы старой знати, он был застрелен случайными стрелами после смерти короля Чу Траура. Чжан Цзюйчжэн, знаменитый министр династии Мин, провел реформы в первые годы правления Ваньли, исправил правление чиновников, расчистил акры полей, наполнил казну, и политическая ситуация оживилась.
Эти реформаторы были выдающимися фигурами своего времени, они пытались в одиночку изменить ход истории, но часто становились жертвами контрнаступления старых сил или же были подозреваемы и брошены теми монархами, которым они ранее помогали. Их трагедия почти стала роковым проклятием, от которого реформаторы в истории трудно избавляются.
Апокалипсис «предательства» Маска: уроки, извлеченные из истории и реальности
Разрыв между Маском и Трампом, наполненный обвинениями, угрозами и «компроматом», является не только личной враждой высокого уровня, но также глубоко раскрывает сложности и риски, с которыми могут столкнуться новаторы, танцуя с властью. Сравнивая с судьбами многих предшественников в истории, мы можем извлечь из этого несколько глубоких уроков:
Откровение 1: «Медовый месяц» могущества всегда недолговечен, и когда блага исчерпываются, люди рассеиваются. Это противостояние Маска и Трампа ярко иллюстрирует пословицу в политике о том, что «нет вечных друзей, есть вечные интересы». Некогда взаимозависимое и частое взаимодействие хрупко, как зеркало, когда основные интересы противоречат друг другу и баланс сил больше не нарушается. Самооценка «заслуг» Маска, возможно, давно ушла в прошлое в глазах власть имущих и даже стала «разменной монетой», которой можно манипулировать по своему усмотрению. Когда полезность проводников перемен или влиятельных лиц уменьшается, или когда их слова и действия начинают бросать вызов авторитету и основным интересам тех, кто находится у власти, «медовый месяц» прошлых лет может быстро распасться и даже превратиться в открытую враждебность и расплату. Это, безусловно, серьезное предупреждение всем тем, кто пытается использовать свою власть в политическом водовороте.
Откровение 2: Влияние творцов перемен – это обоюдоострый меч, который может как нести, так и опрокинуть лодку. Переломный момент в судьбе династии Шан и Ван Аньши в истории часто тесно связан с отношением верховной власти. Маск, с его огромным влиянием во всем мире, может быть как важной разменной монетой в политической игре, так и потенциальным фактором риска, потому что его трудно контролировать. Когда он решил публично порвать с очень влиятельным политиком и рассказать о своих прошлых «подвигах», он, несомненно, выдвинул себя на передний план. Это далеко не просто деловое соревнование или спор за общественное мнение, это прямое участие в сложной политической борьбе. В этом конкурсе могут быть крайне хрупкими отдельные достижения бизнеса, технологические инновации и даже так называемая «фан-база». «Антиводная» позиция Маска, безусловно, показывает его личность и неудовлетворенность, но она также ставит его в большую неопределенность. Независимо от того, превращается ли его влияние в эффективную политическую защиту или, скорее, становится катализатором для ускорения его затруднительного положения, сценарий истории всегда кажется полным неопределенностей. Отзыв Трампом кандидатуры Илона Маска на пост администратора NASA и его намек на отмену госконтрактов являются реалистичным проявлением этого риска «опрокидывания».
Откровение 3: Характер определяет судьбу, и одиночество творцов перемен часто сопровождается высокой ценой. Сейчас Маск активно участвует в формировании общественного мнения как «черный фанат номер один», и то, что он несет за собой, — это не только катарсис личных обид, но и окончательное воплощение его всегда индивидуалистичного и бескомпромиссного характера. Такого рода персонажи являются непобедимым оружием при продвижении научно-технических инноваций и разрушении монополии отрасли. Но в политической шахматной игре излишняя острота и отсутствие пространства для маневра часто приводят к изоляции. Творцы перемен в истории, такие как подлость Шан Ина и упрямство Ван Аньши, в той или иной степени усугубили свои собственные трагедии. «Антиводу» Маска, начиная с критики «Закона о большой красотке» и заканчивая разрывом «Документов Эпштейна», а затем и поддержкой импичмента, можно охарактеризовать как нарастающую шаг за шагом, без уступок, такой «жесткий до конца» выбор заслуживает похвалы, но цену, которую он может заплатить, история уже дала бесчисленное количество ссылок.
Заключение: Колеса истории и выбор личности
«Бурлящая река Янцзы проходит, и волны уносят героев». Развитие истории имеет свою внутреннюю логику и сильную инерцию. Любые старые силы, препятствующие общественному прогрессу, в конце концов будут сбиты колесами времени, и это объективный закон, не зависящий от индивидуальной воли. С этой точки зрения, борьба и попытки тех, кто имеет мужество бросить вызов старому порядку и способствовать социальным изменениям, независимо от того, счастлив или печален их личный конечный результат, в разной степени придали импульс ходу истории. Несмотря на то, что реформа Ван Аньши закончилась неудачей, некоторые из его реформаторских идей, которые сияли светом мудрости, постоянно обсуждались и использовались в качестве ориентира для последующих поколений. Хотя Шан Ин был разорван на части, основа верховенства закона и политика возделывания страны, заложенная им, проложила путь к окончательному объединению государства Цинь.
Однако грандиозный нарратив истории часто трудно детально описать судьбы отдельных людей. Для тех, кто стоит на острие перемен, цена, которую они платят, часто трудно вообразима для обычных людей. Им, возможно, придется потратить всю свою жизнь, чтобы противостоять инерции и предвзятости целой эпохи, идти в одиночестве в непонимании, а в конечном итоге стать мучениками идеала, обменяв свою трагедию на незначительный прогресс в истории.
Итак, к чему в конечном итоге приведет его Илон Маск, «подрывник» цифровой эпохи, своими «антиводными» действиями? Повторит ли он ошибки многих пионеров перемен в истории? Еще слишком рано об этом говорить. В его эпоху скорость распространения информации, частота научных и технологических итераций, а также широта и глубина глобализации были далеко за пределами досягаемости древних обществ. Его ресурсы, влияние и платформа для прямого общения с сотнями миллионов людей невообразимы ни для одного проводника перемен в истории. Возможно, благодаря своему незаурядному уму, настойчивости и глубокому пониманию новых технологий, он сможет проложить новый путь перед лицом многих препятствий, чтобы разрушить так называемое «проклятие» «Творцы перемен не умирают хорошо» в истории.
Но есть и другая возможность, ведь он не сможет избежать неотъемлемого предназначения проводника перемен. Когда подрывная сила, которую он возглавляет, затрагивает некую непреодолимую нижнюю черту или когда он провоцирует неконтролируемый кризис из-за собственных ошибок в принятии решений, гигантское колесо истории также может безжалостно сбросить его вниз со своей обычной холодностью и решимостью. Превращение Маска из «знаменитости Белого дома» в «чернокожего фаната номер один» само по себе является «откровением», полным предостерегающего значения, которое предупреждает будущие поколения о том, что в игре престолов нет постоянных друзей, есть только вечные интересы; Дорога к переменам всегда полна терний и неизвестностей.
Как бы ни складывался сценарий будущего, история Илона Маска станет образцом, имеющим огромную исследовательскую ценность для нашего времени. Это побуждает нас переосмыслить значение и цену изменений, углубленно размышляя о сложных и тонких взаимодействиях между личной волей и историческим потоком. И для всех, кто интересуется будущим человеческой цивилизации, это, безусловно, эпохальная драма, полная интриг, взлетов и падений, а также содержащая глубокие уроки. Исторический звон все еще звучит, и тернистый путь преобразователей по-прежнему неровно простирается под ногами.
На этой странице может содержаться сторонний контент, который предоставляется исключительно в информационных целях (не в качестве заявлений/гарантий) и не должен рассматриваться как поддержка взглядов компании Gate или как финансовый или профессиональный совет. Подробности смотрите в разделе «Отказ от ответственности» .
От «красного человека в Белом доме» до «главного хейтерa»: Апокалипсис Маска
Автор: Оливер, Mars Finance
«Я видел, как он поднимался на высокое здание, видел, как он пировал с гостями, и видел, как его здание рушилось». Репертуар истории всегда как бы нечаянно облачается в парчовое одеяние новой эпохи и ставится заново. Когда мы смотрим на Илона Маска, кажущегося всемогущим «Железного человека» в Кремниевой долине, возникает сильное чувство дежавю. Когда-то он был еще и «помощником», на которого опирались некоторые политические силы, и он был «знаменитостью Белого дома», которая говорила и смеялась с ядром власти в центре внимания, а его слова и поступки, казалось, могли наделать шума в поле общественного мнения, и интерпретировались как ключевой сигнал, влияющий на направление течения. Тем не менее, мир похож на новую шахматную партию, и в мгновение ока эта влиятельная фигура в технологической индустрии повернула свое оружие и превратилась из завсегдатая в прошлом в «черного фаната номер один» с полной огневой мощью и острыми словами.
Этот драматический «ответный удар» — не только сцена личной вендетты, но и призма, отражающая сложное переплетение современной власти, бизнеса и политики. Трансформация Маска дает нам яркий «апокалипсис»: она раскрывает хрупкость и изменчивость влиятельных фигур в политическом водовороте, а также дает нам представление о схожих судьбоносных траекториях тех «сильных людей», которые выступают за перемены в истории. Если история действительно зеркало, то от резкого поворота Маска от «красного человека» к «черному пороху», какие нерушимые законы мы можем прочитать, и какие уроки можем извлечь, чтобы предупредить будущие поколения?
Глаз шторма: разрыв между Маском и Трампом — современная политическая «карма»?
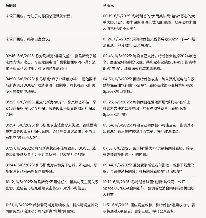
Не зря Илона Маска сравнивают со злополучными переменчиками истории. 5-6 июня 2025 года разразившаяся между ним и президентом США Трампом захватывающая «словесная война» устроила против него современную версию «героя» и стал «изгоем», а также позволила наглядно увидеть траекторию технологического гиганта от «знаменитости Белого дома» до «чернокожего фаната номер один» и «судьбу», с которой он может столкнуться.
Когда-то отношения между Маском и Трампом тоже, казалось бы, имели гармоничный «период медового месяца». Маск когда-то был завсегдатаем Белого дома и участвовал в Совете экономических советников администрации Трампа, и его огромное влияние в мире технологий и бизнеса, несомненно, является силой, за которую любой политик хочет бороться. Однако этот хрупкий баланс был полностью нарушен с публичной атакой Маска на стремление администрации Трампа к «масштабному законопроекту о расходах» (так называемому «Большому красивому акту»).
!
Этот публичный разрыв, полный взаимных обвинений, переплетений интересов, разоблачений «черного материала» и даже политических угроз, полностью оттолкнул Маска от возможного «отца кампании» и «знаменитости Белого дома» на противоположную сторону власти, и стал настоящим «черным фанатом номер один» и «бельмом на глазу». Его самоописание того, что «сделал» Трамп, резко и иронично контрастирует с «концом», когда ему угрожают расторгнуть контракт и обвиняют в том, что он «сходит с ума из-за собственных интересов», и это также дает старт нашей следующей дискуссии.
Цена перемен: почему «первопроходцы» часто «погибают первыми»?
Современная политическая драма между Маском и Трампом – не единичный случай. На протяжении всей истории те «первопроходцы», которые пытались ускорить колесо времени, часто наслаждались коротким периодом славы, прежде чем быстро упасть в пропасть судьбы. Причина этого в том, что изменения сами по себе несут в себе огромные риски и глубокие противоречия.
Во-первых, перемены неизбежно будут встречены бешеной реакцией со стороны корыстных интересов. В любой устойчивой социальной структуре существует переплетенная сеть интересов. Будь то бюрократы у власти, власть имущие, монополизирующие ресурсы, или традиционные держатели дискурса, они давно привыкли к старым правилам игры и извлекают из них выгоду. Появление проводников перемен подобно валуну, брошенному в спокойное озеро, разрушающему их комфорт и привилегии. Новый порядок еще не полностью установлен, но ответная реакция старых сил уже последовала.
Во-вторых, инертность и страх людей также являются серьезными препятствиями на пути к переменам. В человеческой природе присутствует естественный страх перед неизвестным и зависимость от привычек. Даже если старая система полна недостатков, люди могут не захотеть легко ее менять, потому что привыкли к такому состоянию «варки лягушек в теплой воде». Начальный этап радикальных реформ неизбежно сопровождается трудовыми муками и хаосом, а корректировка темпа жизни и неопределенность будущего сами по себе являются испытанием. В настоящее время, если старые силы продолжат разжигать демагогию, сомнения и недовольство народа могут слиться в бурное подводное течение, выдвинув реформаторов на передний план.
Более того, характер и манера действий самих проводников перемен часто выступают в качестве катализатора, ускоряющего их трагедию. Творцы перемен, которые могут двигать ход истории, часто угловаты, закалены как скала и даже окрашены почти параноидальным идеализмом. Эта черта характера является бесценной движущей силой, когда дело доходит до начала карьеры и выхода из тупика; Однако, как только реформа войдет в глубоководную область, где необходимо достичь консенсуса, такого рода бескомпромиссная жесткость легко затруднит ей наживать врагов со всех сторон в сложной политической игре и погрузит ее в изоляцию. Их решительность может быть искажена в «произвол» в глазах оппонентов; Их предусмотрительность может показаться слишком иллюзорной в глазах широкой публики, и они стали «мечтами дураков».
Эхо истории: те пионеры, которые «превосходили своего хозяина» или «не добились успеха в походе»
Эта медная зеркала истории четко отражает извилистый путь реформ и судьбы их предшественников. Те, кто когда-либо пытался изменить ход событий и восстановить порядок в стране, могут похвастаться лишь немногими успешными случаями, когда они смогли уйти с успехом и наслаждаться старостью, в то время как большинство из них умерло, не достигнув своих амбициозных целей, оставляя потомкам бесконечные вздохи и сожаления.
Шан Ян: впрыснул мощный стимул в государство Цинь, но сам предопределил себе место казни.
Когда дело доходит до Шан Ина, он, несомненно, является железным кулаком представителя легистской школы в период Воюющих царств. С твердой верой в то, что «если мир не будет управляться сообща, в стране будет царить беззаконие», он вошел в западное государство Цинь, подружился с амбициозным Цинь Сяогуном и провел реформу, которая коренным образом изменила ход китайской истории. Отказываясь от колодцев, открывая поля, вознаграждая за пахоту и войну, унифицируя меры и веса, внедряя систему уездов, а также строгие законы и правила - Шан Ин своими холодными и эффективными методами превратил некогда слабое государство Цинь в западном углу в высокоскоростную военную машину, заложив нерушимую основу для объединения мира Цинь в будущем.
Однако реформы династии Шан были проведены ценой яростных нападок на привилегии старой аристократии и подрыва традиционной социальной структуры. Он заменил лорда воротами с военными заслугами, так что простой народ также поднялся по служебной лестнице, что, несомненно, затронуло коренные интересы патриархальной аристократии. Несмотря на то, что принятый им закон о суровых наказаниях повысил эффективность национального управления в краткосрочной перспективе, он также попал в список «подлых и недобрых» из-за своей жестокости. Даже если князь нарушал закон, он также наказывал своего учителя, что демонстрировало величие закона, но и закладывало почву для будущих трагедий.
После того как сыновняя почтительность герцога Цинь ушла из жизни и на трон взошел наследный принц (т.е. король Цинь Хуэйвэнь), интересы которого были ущемлены новым законом, старые аристократические войска отбивались как прилив, фабрикуя обвинения и обвиняя Шана в мятеже. Шан Ин попытался бежать, но по иронии судьбы был загнан в угол своим собственным указом о том, что «никому не разрешено оставаться», и в конце концов был арестован, подвергнут пыткам во время разбиения автомобиля, и его семья также была вовлечена в это. Главный инженер, разработавший план подъема государства Цинь, в конце концов был ранен лезвием системы, созданной им самим, и его судьба заставила задуматься.
Ван Анши: реформы Ао Сянгуна для укрепления государства и историческое разочарование
Ван Аньши из династии Северная Сун был еще одним злополучным реформаторским гигантом, который лелеял идеал помощи миру. Столкнувшись с затруднительным положением «бедности и слабости» в династии Великая Сун, с необычайным мужеством «небес недостаточно, чтобы бояться, предков недостаточно, чтобы бояться, и слов людей недостаточно, чтобы быть сочувствующими», при поддержке Сун Шэньцзуна он осуществил «реформу Синин», направленную на обогащение страны и укрепление армии. Закон о рассаде, закон о вербовке, закон о городе и закон о защите брони… Ряд реформаторских мер затронул все аспекты политики, экономики, армии и культуры страны.
Объективно говоря, многие реформаторские меры Ван Аньши, их первоначальные намерения и идеи имели значительное прогрессивное значение в то время и даже в глазах последующих поколений. Он пытался регулировать экономический порядок с помощью силы государства, сдерживать слияние сильных и могущественных, увеличивать бюджетные доходы и укреплять национальную оборону. Тем не менее, часто существует огромный разрыв между идеалами и реальностью. Во-первых, реформа затронула коренные интересы консервативной научной группы в лице Сыма Гуана, который считал, что новый закон «тревожит народ», «накапливает богатство» и «нарушает наследственной строй». Во-вторых, в процессе реализации некоторых хороших политик из-за неправильного найма персонала или неправильного толкования со стороны местных чиновников произошли отклонения, которые увеличили нагрузку на некоторых людей и привели к тому, что реформа потеряла широкую общественную поддержку. В-третьих, сам Ван Аньши обладает прямолинейным характером и даже некоторым упрямством, и ему часто трудно придерживаться других мнений, что приводит к его растущей изоляции над двором. В конце концов, со смертью Сун Шэньцзуна, новый закон был почти полностью отвергнут, и Ван Аньши мог оказаться только в депрессии и одиночестве с неоплаченными амбициями.
На протяжении всей истории таких случаев было предостаточно. У Ци, известный полководец периода Воюющих царств, осуществил изменения в государстве Чу, сделав государство Чу когда-то доминирующим, но из-за того, что он нарушил интересы старой знати, он был застрелен случайными стрелами после смерти короля Чу Траура. Чжан Цзюйчжэн, знаменитый министр династии Мин, провел реформы в первые годы правления Ваньли, исправил правление чиновников, расчистил акры полей, наполнил казну, и политическая ситуация оживилась.
Эти реформаторы были выдающимися фигурами своего времени, они пытались в одиночку изменить ход истории, но часто становились жертвами контрнаступления старых сил или же были подозреваемы и брошены теми монархами, которым они ранее помогали. Их трагедия почти стала роковым проклятием, от которого реформаторы в истории трудно избавляются.
Апокалипсис «предательства» Маска: уроки, извлеченные из истории и реальности
Разрыв между Маском и Трампом, наполненный обвинениями, угрозами и «компроматом», является не только личной враждой высокого уровня, но также глубоко раскрывает сложности и риски, с которыми могут столкнуться новаторы, танцуя с властью. Сравнивая с судьбами многих предшественников в истории, мы можем извлечь из этого несколько глубоких уроков:
Откровение 1: «Медовый месяц» могущества всегда недолговечен, и когда блага исчерпываются, люди рассеиваются. Это противостояние Маска и Трампа ярко иллюстрирует пословицу в политике о том, что «нет вечных друзей, есть вечные интересы». Некогда взаимозависимое и частое взаимодействие хрупко, как зеркало, когда основные интересы противоречат друг другу и баланс сил больше не нарушается. Самооценка «заслуг» Маска, возможно, давно ушла в прошлое в глазах власть имущих и даже стала «разменной монетой», которой можно манипулировать по своему усмотрению. Когда полезность проводников перемен или влиятельных лиц уменьшается, или когда их слова и действия начинают бросать вызов авторитету и основным интересам тех, кто находится у власти, «медовый месяц» прошлых лет может быстро распасться и даже превратиться в открытую враждебность и расплату. Это, безусловно, серьезное предупреждение всем тем, кто пытается использовать свою власть в политическом водовороте.
Откровение 2: Влияние творцов перемен – это обоюдоострый меч, который может как нести, так и опрокинуть лодку. Переломный момент в судьбе династии Шан и Ван Аньши в истории часто тесно связан с отношением верховной власти. Маск, с его огромным влиянием во всем мире, может быть как важной разменной монетой в политической игре, так и потенциальным фактором риска, потому что его трудно контролировать. Когда он решил публично порвать с очень влиятельным политиком и рассказать о своих прошлых «подвигах», он, несомненно, выдвинул себя на передний план. Это далеко не просто деловое соревнование или спор за общественное мнение, это прямое участие в сложной политической борьбе. В этом конкурсе могут быть крайне хрупкими отдельные достижения бизнеса, технологические инновации и даже так называемая «фан-база». «Антиводная» позиция Маска, безусловно, показывает его личность и неудовлетворенность, но она также ставит его в большую неопределенность. Независимо от того, превращается ли его влияние в эффективную политическую защиту или, скорее, становится катализатором для ускорения его затруднительного положения, сценарий истории всегда кажется полным неопределенностей. Отзыв Трампом кандидатуры Илона Маска на пост администратора NASA и его намек на отмену госконтрактов являются реалистичным проявлением этого риска «опрокидывания».
Откровение 3: Характер определяет судьбу, и одиночество творцов перемен часто сопровождается высокой ценой. Сейчас Маск активно участвует в формировании общественного мнения как «черный фанат номер один», и то, что он несет за собой, — это не только катарсис личных обид, но и окончательное воплощение его всегда индивидуалистичного и бескомпромиссного характера. Такого рода персонажи являются непобедимым оружием при продвижении научно-технических инноваций и разрушении монополии отрасли. Но в политической шахматной игре излишняя острота и отсутствие пространства для маневра часто приводят к изоляции. Творцы перемен в истории, такие как подлость Шан Ина и упрямство Ван Аньши, в той или иной степени усугубили свои собственные трагедии. «Антиводу» Маска, начиная с критики «Закона о большой красотке» и заканчивая разрывом «Документов Эпштейна», а затем и поддержкой импичмента, можно охарактеризовать как нарастающую шаг за шагом, без уступок, такой «жесткий до конца» выбор заслуживает похвалы, но цену, которую он может заплатить, история уже дала бесчисленное количество ссылок.
Заключение: Колеса истории и выбор личности
«Бурлящая река Янцзы проходит, и волны уносят героев». Развитие истории имеет свою внутреннюю логику и сильную инерцию. Любые старые силы, препятствующие общественному прогрессу, в конце концов будут сбиты колесами времени, и это объективный закон, не зависящий от индивидуальной воли. С этой точки зрения, борьба и попытки тех, кто имеет мужество бросить вызов старому порядку и способствовать социальным изменениям, независимо от того, счастлив или печален их личный конечный результат, в разной степени придали импульс ходу истории. Несмотря на то, что реформа Ван Аньши закончилась неудачей, некоторые из его реформаторских идей, которые сияли светом мудрости, постоянно обсуждались и использовались в качестве ориентира для последующих поколений. Хотя Шан Ин был разорван на части, основа верховенства закона и политика возделывания страны, заложенная им, проложила путь к окончательному объединению государства Цинь.
Однако грандиозный нарратив истории часто трудно детально описать судьбы отдельных людей. Для тех, кто стоит на острие перемен, цена, которую они платят, часто трудно вообразима для обычных людей. Им, возможно, придется потратить всю свою жизнь, чтобы противостоять инерции и предвзятости целой эпохи, идти в одиночестве в непонимании, а в конечном итоге стать мучениками идеала, обменяв свою трагедию на незначительный прогресс в истории.
Итак, к чему в конечном итоге приведет его Илон Маск, «подрывник» цифровой эпохи, своими «антиводными» действиями? Повторит ли он ошибки многих пионеров перемен в истории? Еще слишком рано об этом говорить. В его эпоху скорость распространения информации, частота научных и технологических итераций, а также широта и глубина глобализации были далеко за пределами досягаемости древних обществ. Его ресурсы, влияние и платформа для прямого общения с сотнями миллионов людей невообразимы ни для одного проводника перемен в истории. Возможно, благодаря своему незаурядному уму, настойчивости и глубокому пониманию новых технологий, он сможет проложить новый путь перед лицом многих препятствий, чтобы разрушить так называемое «проклятие» «Творцы перемен не умирают хорошо» в истории.
Но есть и другая возможность, ведь он не сможет избежать неотъемлемого предназначения проводника перемен. Когда подрывная сила, которую он возглавляет, затрагивает некую непреодолимую нижнюю черту или когда он провоцирует неконтролируемый кризис из-за собственных ошибок в принятии решений, гигантское колесо истории также может безжалостно сбросить его вниз со своей обычной холодностью и решимостью. Превращение Маска из «знаменитости Белого дома» в «чернокожего фаната номер один» само по себе является «откровением», полным предостерегающего значения, которое предупреждает будущие поколения о том, что в игре престолов нет постоянных друзей, есть только вечные интересы; Дорога к переменам всегда полна терний и неизвестностей.
Как бы ни складывался сценарий будущего, история Илона Маска станет образцом, имеющим огромную исследовательскую ценность для нашего времени. Это побуждает нас переосмыслить значение и цену изменений, углубленно размышляя о сложных и тонких взаимодействиях между личной волей и историческим потоком. И для всех, кто интересуется будущим человеческой цивилизации, это, безусловно, эпохальная драма, полная интриг, взлетов и падений, а также содержащая глубокие уроки. Исторический звон все еще звучит, и тернистый путь преобразователей по-прежнему неровно простирается под ногами.