GoldenDeerSafe

vip
Вік 0.6 Рік
Піковий рівень 3
Контент поки що відсутній
$BTC BTC відкат вже досяг дна? НІ, чорні кошти в цьому біткоїні втікають, не варто легко відкривати важку позицію, пам'ятайте: контракт - це азартна гра, ризик дуже великий!
BTC1,25%
Переглянути оригінал
  • Нагородити
  • Прокоментувати
  • Репост
  • Поділіться
Операції великих китів зазвичай не є одноразовими. Типова стратегія може включати в себе: спочатку тихо відкривають позиції на спотовому ринку, одночасно встановлюючи короткі контракти на високих рівнях. Потім, через пов'язані рахунки, вони масово продають спот, викликаючи падіння цін і паніку на ринку, що призводить до примусового закриття великої кількості довгих контрактів. Після різкого падіння великі кити знову купують спот за низькою ціною та закривають короткі контракти, досягаючи подвійного доходу від "низької закупівлі спота" та "прибутку від коротких контрактів".
Переглянути оригінал
  • Нагородити
  • Прокоментувати
  • Репост
  • Поділіться
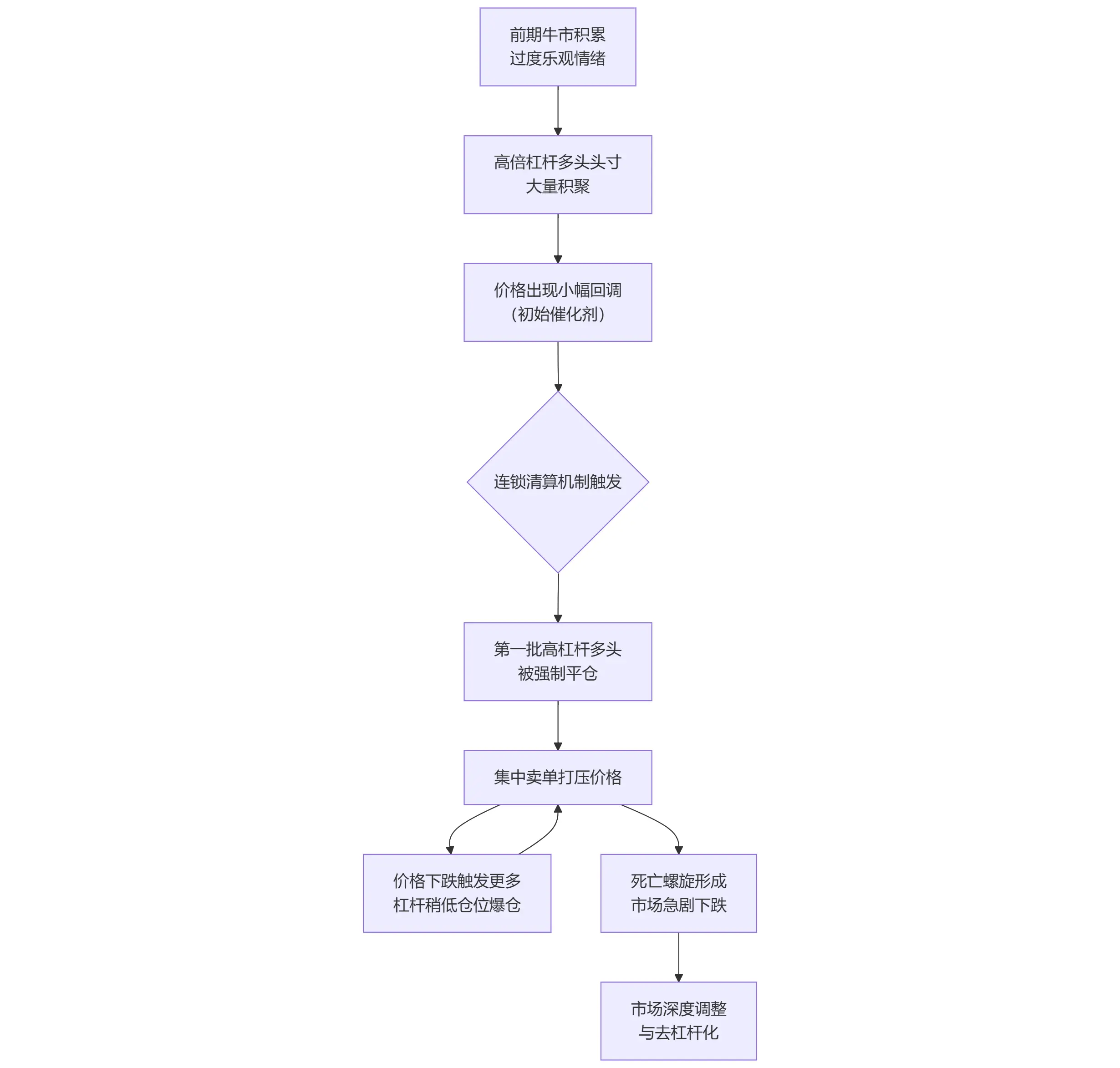
Весь процес від накопичення ризиків до їх остаточного вибуху
Переглянути оригінал
post-image
  • Нагородити
  • Прокоментувати
  • Репост
  • Поділіться
Слабка структура деривативів: величезний ринок деривативів (таких як ф'ючерси, опціони) посилює вразливість ринку. Перед обвалом чисті довгі позиції, що належать хедж-фондам і спекулянтам, досягли історично високих рівнів. Це означає, що як тільки ринок розвернеться, він буде позбавлений достатньої підтримки для покупок, що може призвести до масової ліквідації. Одночасно, велика кількість опціонних позицій зосереджена в певному ціновому діапазоні, і коли ціна падає нижче цього діапазону, це викликає масову розпродаж, проведену інституційними інвесторами для хеджування ризиків (гамма-стиск)
Переглянути оригінал
  • Нагородити
  • Прокоментувати
  • Репост
  • Поділіться
Формування смертельної спіралі: незначне зниження ціни спровокувало перше примусове закриття позицій високого левереджу. Ці примусові закриття створили на ринку зосереджені пропозиції на продаж, що подальше тиснуло на ціну. А тривале падіння ціни знову викликало ліквідацію ще більшої кількості позицій з трохи нижчим левереджем, що сформувало порочне коло "ліквідація - падіння - нова ліквідація", яке врешті-решт перетворилося на "водоспадне" обвалення.
Переглянути оригінал
  • Нагородити
  • Прокоментувати
  • Репост
  • Поділіться
Підкажіть, будь ласка, яка платформа може відстежувати динаміку китів?
Переглянути оригінал
  • Нагородити
  • Прокоментувати
  • Репост
  • Поділіться
Знову таємкові кошти були введені в #SKYAI
SKYAI-2,23%
Переглянути оригінал
  • Нагородити
  • Прокоментувати
  • Репост
  • Поділіться
Що сталося, знову підбадьорилися #SKYAI
SKYAI-2,23%
Переглянути оригінал
  • Нагородити
  • Прокоментувати
  • Репост
  • Поділіться
#SKYAI всі Шорт, подивіться, як ця м'яка папірець буде робитися
SKYAI-2,23%
Переглянути оригінал
  • Нагородити
  • Прокоментувати
  • Репост
  • Поділіться
#SKYAI сьогодні монета злетіла до 0.01
SKYAI-2,23%
Переглянути оригінал
  • Нагородити
  • Прокоментувати
  • Репост
  • Поділіться
#SKYAI Підйомі кілька пунктів і відкриваю шорт, цей сміттєвий актив дуже м'який.
SKYAI-2,23%
Переглянути оригінал
  • Нагородити
  • Прокоментувати
  • Репост
  • Поділіться
#SKYAI Шорт,炸干 це м'який маркетмейкер
SKYAI-2,23%
Переглянути оригінал
  • Нагородити
  • Прокоментувати
  • Репост
  • Поділіться
#skyai Сі Сі Сяо Пін хоче навчитися у маркетмейкера coai, але капіталу та можливостей недостатньо, як же пампити, м'яко кажучи, порожньо, продовжуємо порожньо, заробляємо гроші цього маркетмейкера.
SKYAI-2,23%
COAI2,36%
Переглянути оригінал
  • Нагородити
  • Прокоментувати
  • Репост
  • Поділіться
#skyai маркетмейкер就这点能耐,PI钱给ведмежі трейдери的吧
SKYAI-2,23%
Переглянути оригінал
  • Нагородити
  • Прокоментувати
  • Репост
  • Поділіться
#skyai продовжує шортити, дивіться, що може цей маркетмейкер
SKYAI-2,23%
Переглянути оригінал
  • Нагородити
  • Прокоментувати
  • Репост
  • Поділіться
#skyai маркетмейкер软趴了,
SKYAI-2,23%
Переглянути оригінал
  • Нагородити
  • Прокоментувати
  • Репост
  • Поділіться
сміттєві квитки#skyai, закрити всі позиції,
SKYAI-2,23%
Переглянути оригінал
  • Нагородити
  • Прокоментувати
  • Репост
  • Поділіться
COAI臭маркетмейкер软趴了,废物
COAI2,36%
Переглянути оригінал
  • Нагородити
  • Прокоментувати
  • Репост
  • Поділіться
coai трішки не може пампити, хе-хе
COAI2,36%
Переглянути оригінал
  • Нагородити
  • 1
  • Репост
  • Поділіться
OhYeahBro:
памп не працює? Трохи пізніше змусить тебе плакати
Обвал на крипторинку в ніч на 11 жовтня 2025 року був викликаний кількома чинниками, основними з яких є удар тарифної політики, вплив "зупинки" уряду, зміна сигналів політики Федеральної резервної системи, вибух ризиків маржинальної торгівлі та інше, зокрема: 1. Удар тарифної політики: адміністрація Трампа оголосила про відновлення високих тарифів на торгівлю з Китаєм, ця новина миттєво підірвала довіру до світових ризикових активів. Торгова війна може зруйнувати глобальний економічний порядок, вплинути на прибутковість підприємств і очікування зростання економіки, ризикова схильність інвестор
BTC1,25%
Переглянути оригінал
  • Нагородити
  • Прокоментувати
  • Репост
  • Поділіться
  • Закріпити